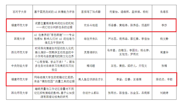
11月15日,第三届全国大学生心理与行为在线实验精英赛总决赛在中央财经大学圆满落幕。我院学子凭借扎实的专业功底、严谨的实验态度与出色的创新能力,在激烈角逐中脱颖而出,斩获全国总决赛三等奖2项。


陈幼贞、李莎、辛聪等三位老师获评“最佳教师奖”,展现优秀教师的责任与担当。

在我院师生全力配合与积极赋能下,我校成功获评“优秀组织奖”。

此次获奖既是对我院学科建设、人才培养质量的有力印证,也是我院坚持“立德树人”根本任务的生动体现。未来,我院将继续奋勇争先,续写为校争光的崭新篇章!