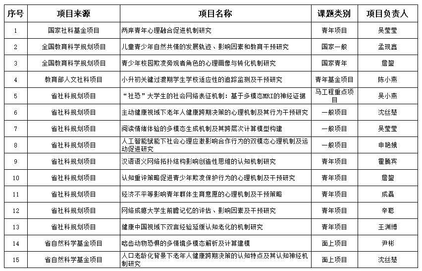
在学院领导的大力支持与全体教师的协同努力下,我院2025年科研工作喜传捷报,共获批各级各类项目15项。其中,国家级项目3项,省部级项目12项,科研实力与学科竞争力得到进一步彰显。

 未来,我院将以此次成果为起点,聚焦国家战略需求,深化科研方向布局,强化高层次项目攻关与储备,同时完善科研服务保障,为教师搭建更优质的学术平台,推动科研工作再上新台阶,为学科发展注入更强动力。